
AEC-Q104認證主要針對車用多芯片模塊可靠性測試,是AEC-Q系列家族成員中較新的汽車電子規范。
AEC-Q104上,為了依據MCM在汽車上實際使用環境,為復合式的環境,因此增加順序試驗,驗證通過的難度變高。例如,必須先執行完High Temp Operating Life(HTOL),才能做Thermal Shock(TS),顛倒過來就不行。AEC-Q104中針對MCM,增加H系列的測項;此外,針對零件本身的可靠性測試(Component Level Reliability),也增加了Thermal Shock(TS)及外觀檢視離子遷移(VISM)。
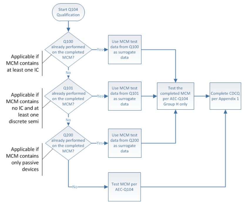
AEC-Q104規范中,共分為A-H八大系列。其中,一大原則,在于MCM上使用的所有組件,包括電阻電容電感等被動組件、二極管離散組件、以及IC本身,在組合前若有通過AEC-Q100、AEC-Q101或AEC-Q200,MCM產品只需進行AEC-Q104H內僅7項的測試,包括4項可靠性測試:TCT(溫度循環)、Drop(落下)、LowTemperature Storage Life(LTSL)、Start Up &Temperature Steps(STEP);以及3項失效類檢驗:X-Ray、Acoustic Microscopy(AM)、Destructive Physical(DPA);若MCM上的組件未先通過AEC-Q100、AEC-Q101與AEC-Q200,那必須從AEC-Q104的A-H八大測項共49項目中,依據產品應用,決定驗證項目,驗證項目會變得比較多。
測試項目分組:
A組:加速環境應力測試(6項)
B組:加速壽命模擬測試(3項)
C組:封裝組裝完整性測試(8項)
D組:晶圓制造可靠度測試(5項)
E組:電氣特性確認測試(10項)
F組:瑕疵篩選監控測試(2項)
G組:空封器件完整性測試(8項)
H組:模塊專項測試(7項)
MCM認證測試方法選項
檢測項目: